-
碳化硅MOS及功率模块的应用和发展趋势
身为第三代的半导体材料--SiC具有宽带隙、热导率高、电子的饱和漂移速度大、临界击穿电场高,以及介电常数低、化学稳定性好等特点,成为制作高温、高频、大功率、抗辐照、短波长发光及光电整合元件的理想材料。在高频、大功率、耐高温、抗辐照的半导体元件及紫外探测器等方面,都具有广泛的应用前景。 SiC优越的半导体特性,未来将可为众…... 国产碳化硅器件
- 0
- 0
- 17
-
资料下载|采用死区补偿算法的PMSM双闭环矢量控制仿真
采用死区补偿算法的PMSM双闭环矢量控制仿真 参考文献:《基于死区补偿的永磁同步电动机矢量控制系统研究王文韬》 《矢量控制电动执行器死区补偿新方法张冀》《一种新颖的电压源逆变器自适应死区补偿策略_周华伟》 模型 模型 文档... 兔兔萝卜
- 1
- 11
- 225
-
资料下载|电驱动系统标定·性能/诊断/驾驶性
汽车电驱动系统标定在车辆性能优化、故障诊断和驾驶体验提升方面具有关键意义。本次分享涵盖性能标定、诊断标定和驾驶性标定三部分,详细介绍各标定项目的原理、方法和注意事项,为汽车工程师和相关从业者提供全面参考。 详细内容自行下载学习 推荐资料:资料下载|电驱动重难点解析与对策完整培训资料 友情提示:本站资料均可积分下载,本站积分很容易获得,电脑访问本站每天签到评论基本都能很快获得想要的资料,本站不盈利不…... 电车小子
- 1
- 12
- 442
-
资料下载|基于AUTOSAR规范的车用电机控制器软件开发
资料介绍 本文档详细介绍了基于AUTOSAR规范的车用电机控制器软件开发过程,内容涵盖了汽车电子的先进规范、多核单片机的应用、软件和硬件的开发方法以及具体的开发实例。以下是内容的详细叙述: 一、前言 本文档介绍了汽车电子的最新规范AUTOSAR,以及如何开发符合AUTOSAR规范的电机控制器软件的详细过程。全文分为基础篇和实战篇,内容包括汽车电子系统的开发趋势、多核单片机在汽车电子系统中的应用、A…... 电车小子
- 1
- 13
- 815
-
资料下载|最大力矩电流比(MTPA)+弱磁矢量控制仿真研究
很实用永磁电机弱磁控制MTPA采用电压反馈弱磁 波形很好 跟踪很稳 包含仿真文件说明文档,永磁同步电机的MTPA最大转矩电流比控制算法的仿真模型,有详细的算法设计文档。... 电车小子
- 3
- 12
- 467
-
永磁同步机中的ASC和FW(下)
原创 54攻城狮 1、FW和ASC是什么? FW( free wheeling)与ASC(active short circuit)是驱动电机系统的两种安全状态,目的是避免电机或者整车出现非预期的转矩或者减速度。 2、何时需要进入ASC? ①控制器外部故障:断主接导致的过欠压、碰撞等 ②传感器相关故障:母线电压检测、霍尔掉线、结温检测、旋变等 ③执行器相关故障:IGBT开路、IGBT短路、 三相过…... 电车小子
- 1
- 4
- 1.3k
-
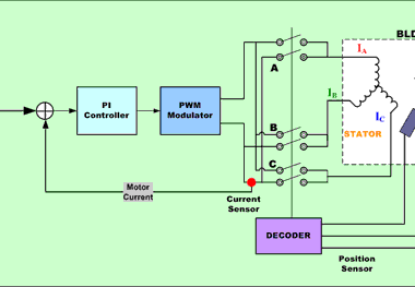
常见电机的控制算法
BLDC电机控制算法 无刷电机属于自换流型(自我方向转换),因此控制起来更加复杂。 BLDC电机控制要求了解电机进行整流转向的转子位置和机制。对于闭环速度控制,有两个附加要求,即对于转子速度/或电机电流以及PWM信号进行测量,以控制电机速度功率。 BLDC电机可以根据应用要求采用边排列或中心排列PWM信号。大多数应用仅要求速度变化操作,将采用6个独立的边排列PWM信号。这就提供了最高的分辨率。如果…... AzureDragon
- 1
- 5
- 126
-
IGBT和SiC栅极驱动基础知识
来源:微信号 auto_semi 高效电源转换在很大程度上取决于系统中使用的功率半导体器件。由于功率器件不断改进,大功率应用的效率正在越来越高并且尺寸越来越小。IGBT和SiC器件在高压应用领域备受青睐。 相对于硅基器件,SiC MOSFET的宽禁带材料特性使得其能够承受的电压更高,极间电容更小,开关速度快能够降低开关损耗,并且大幅降低滤波器的体积;驱动电压更高导通阻抗更低,更适合大功率场景下使用…... 电车小子
- 1
- 4
- 294
-
SiC和Si技术之间的差异: 主要差异 、关键优势和不同的参数等
清洁能源技术的重视与芯片短缺问题 ,该领域迫切需要更高效 、更智能的解决方案。 一种新的半导体材料 ,碳化硅(SiC) ,正逐渐在电子行业中占据一席之地 。这种与硅类似的物质 , 因其卓越的性能和高效能源效率而受到广大瞩目 。碳化硅首次由 美国发明家Edward G. Acheson在1891年发现 , 当时他正在尝试制造人造钻石 。这一发现标志着一个传奇材料的诞生。... 信驭核心
- 1
- 1
- 714
-
碳化硅高速电机控制器设计及效能分析
碳化硅高速电机控制器设计及效能分析 以碳化硅(SiC) 器件为代表的宽禁带半导体器件,对比以绝缘栅双极型晶体管(IGBT) 为代表的硅基半导 体功率器件,有开关损耗低、开关速度快、器件耐压高等优势。尤其是对于超高速电机控制器的开发,降低控制 器损耗和减小电机相电流谐波成分是关键,故将SiC MOSFET 作为电机控制的功率半导体元件成为了提升控 制器效率、减小控制器体积、优化控制效果的重要方法。此…... 碳化硅MOS+模块
- 0
- 0
- 17
-
资料下载|基于模型开发的MBD新能源汽车MCU控制策略+设计文档(千字文+下载)
前言: 最近无意间看到,有人为这份资料写了千字长文《高阶干货---一文搞懂永磁同步电机核心控制策略(千字长文)》,特此引用完善这份资料的介绍。 原文出处:新能源控制系统及MBD开发 电机的核心算法在于电流与电压的控制从而影响磁的控制,在整个链路中,有各种各样的方式方法,目标均是如何优化控制方法及最高效率,废话不多说,开整!红色字体是目录与小结,小结干货最多,…... 电车小子
- 0
- 21
- 1k
-
新能源汽车:电机转速检测传感器——旋转变压器
1.简介 旋转变压器简称转变,又称同步分解器,依据电磁感应原理工作,用来测量旋转物体的旋转角度与角速度。旋变由定子绕组与转子组成,定子通常固定在电机轴端壳体上,转子固定在电机输出轴端。定子绕组通常有6个引脚。其中两个脚作为为励磁信号输入,一般由采集控制器固定输入一个正弦电信号(10KHZ)来提供励磁电流,其余两组引脚作为返回绕组,当电机旋转时产生感应电动势, 一般为一组为正弦电信号,一组为为与…... 电车小子
- 1
- 5
- 1.4k
-
技术科普 | 电动汽车电机控制器详解
原创 北湾南巷 电机控制单元(MCU) 是电动汽车的核心电子模块,它位于电池组和电机之间,负责根据驾驶者的油门输入来控制车辆的速度和加速度。MCU的核心功能是通过电压源逆变器(VSI)和脉宽调制(PWM)技术,将电池提供的直流电转换为交流电,驱动电机工作。 这一过程中,MCU使用位置传感器的反馈来生成PWM脉冲,通过调节开启时间/占空比来控制电机速度和扭矩。为了实现高效和精确的电机控制,MCU采用…... 信驭核心
- 2
- 9
- 1.5k
-
资料下载|电机IGBT结温估算及模型分享
目录: IGBT结温估算的意义 结温估算的算法流程图 电流估算介绍 导通损耗估算介绍 开关损耗估算介绍 结温估算小结 IGBT的结温相关参数标定 测量参数 Zj-ntc参数标定 温度系数提取 Zj-ntc参数提取 结温估算Simulink模型分享 电机IGBT结温估算的意义 确保电机安全运行 结温是判定IGBT(绝缘栅双极型晶体管)等功率器件是否处于安全运行的重要条件。 IGBT的工作结温限制着控…... 电车小子
- 4
- 31
- 883
-
资料下载|电机控制算法实战文档
电机控制算法实战,是一份全面介绍电机控制技术及其应用的实用指南,涵盖了从基本原理到实际应用的各个方面。 第一部分:电流检测与控制 本部分详细介绍了电流检测和控制的基础理论与实践方法。首先,探讨了电流采样点的选择和电流计算与标幺化的方法。随后,深入分析了电流PI控制器的设计,包括基础设计和进阶设计。最后,通过反电势谐波补偿和注入谐波电流两个实战案例,展示了如何在实际工程中应用这些理论和技术。 第二部…... 电车小子
- 4
- 13
- 823
-
资料下载|基于查表法的永磁同步电机MTPA/MTPV控制仿真模型
基于查表法的永磁同步电机MTPA/MTPV控制仿真模型,电动汽车用永磁同步电机PMSM控制资料,波形很好,跟踪稳定。 模型全览 波形稳定 模型文件 电机控制学习文档 一如既往的很干,带好水杯下载食用!... 电车小子
- 0
- 14
- 414
-
电驱系统安全状态(SPO/FreeWheeling、ASC)
原创 纳兰LeoLiang 【引言】 新能源汽车的安全问题一直是从业人员和消费者关心的问题,除了最受人关注的电池热失控问题外,电驱系统作为电能与机械能转化的部件,实现整车行驶功能的“心脏”也有很多安全问题需要额外注意的。 在讨论电驱系统的安全的时候,最常使用的方法论是ISO 26262 《道路车辆功能安全》,这个标准做过国内转化GB/T 34590《道路车辆功能安全》,这个方法论里面,最开始有两个…... 电车小子
- 1
- 9
- 2.4k
-
永磁同步电机分类及主要参数
一、永磁同步电机的分类 按结构分类:a. 表面式永磁同步电机:永磁体安装在电机定子表面,磁通主要通过气隙进入转子。b. 内置式永磁同步电机:永磁体安装在电机转子内部,磁通通过转子铁芯进入气隙。 按冷却方式分类:a. 自然冷却式:依靠电机自身散热。b. 风冷式:通过风扇强制对流散热。c. 水冷式:通过循环水散热。d. 油冷式:通过循环油散热。 按控制方式分类:a. 恒压频比控制:保持电机电压与频率成…... user732
- 1
- 2
- 513
-
Sic器件在高速永磁电机转速跟踪控制中的研究
摘 要:针对高速永磁同步电机(HSPMSM)的电感值小、基波频率高等特点,以及Si基IGBT开关速度和电压等级限制而引起的电机运行过程中定子电流谐波含量高、发热严重和响应延迟大的问题,研究SiC金属氧化物半导体场效应晶体管(MOSFET) 在HSPMSM转速跟踪控制中的应用。通过双脉冲测试电路分析了SiC和Si器件的开关特性,结果表明SiCMOSFET具有更快的开关速度和更低的开关损耗。基于S…... 碳化硅MOS+模块
- 0
- 1
- 0
-
资料下载|旋转变压器软件解码simulink仿真
附件提供了旋转变压器软件解码的simulink仿真资源,主要包含电机角度和速度的测量方法。通过这个资源,您可以深入了解旋转变压器的工作原理和软件解码技术,并在simulink环境中进行仿真实验。以下是资源文件的简要说明:● 标题:旋转变压器软件解码simulink仿真● 描述:旋转变压器软件解码,simulink仿真 电机角度和速度测量该资源适用于电气工程及相关专业的学者和技术人员,尤其适合对旋转…... 电车小子
- 1
- 10
- 96
-
标准解读 | 推荐性国家标准 GB/T 18488-2024 《电动汽车用驱动电机系统》
2021年8月24日,国家标准化管理委员会下达了《电动汽车用驱动电机系统》标准修订计划......... EVCar
- 0
- 7
- 1.8k
-
意法半导体:电驱逆变器SiC功率模块芯片级热分析
文章来源:意法半导体中国 摘要:本文提出一个用尺寸紧凑、高成本效益的DC/AC逆变器分析碳化硅功率模块内并联裸片之间的热失衡问题的解决方案,该分析方法是采用红外热像仪直接测量每颗裸片在连续工作时的温度,分析两个电驱逆变模块验证,该测温系统的验证方法是,根据栅源电压阈值选择每个模块内的裸片。我们将从实验数据中提取一个数学模型,根据Vth选择标准,预测当逆变器工作在电动汽车常用的电压和功率范围内时的热…... 国产碳化硅器件
- 0
- 0
- 0
-
一种基于AUTOSAR的电机控制器软件架构设计
以下文章来源于智能汽车设计 ,作者崔淑梅 0 引 言 近年来汽车的电气化电子化程度不断提高,控制器和软件功能数量急剧增加,硬件平台呈现多样化,导致软件复用性低,开发成本上升。为了解决这些问题,2003年由9家汽车行业的巨头携手合作,提出了致力于为汽车工业开发的一个开放的、标准化的软件架构,即汽车开放系统架构 [1] (AUTomotive Open System ARchitecture, 以下简…... 电车小子
- 2
- 4
- 539






















































